Abstract
### INTRODUCTION
The [National Research Data Infrastructure (NFDI) initiative](https://www.nfdi.de/) has seen the establishment of various consortia, each dedicated to developing a research data infrastructure tailored to its respective domain. To facilitate interoperability across these consortia, the NFDIcore ontology (prefix nfdicore) has been developed and serves as a mid level ontology for representing metadata about NFDI resources such as individuals, organizations, projects, data portals, etc.
Recognizing the diverse needs of consortia, NFDIcore establishes mappings to a wide array of standards across domains, including the [Basic Formal Ontology (BFO)](https://basic-formal-ontology.org/) and [schema.org](https://schema.org/), which is crucial for advancing knowledge representation, data exchange, and collaboration across diverse domains. To answer domain-specific research questions, NFDIcore is extended following a modular approach, as e.g. with the culture ontology module [CTO](https://gitlab.rlp.net/adwmainz/nfdi4culture/knowledge-graph/culture-ontology), matwerk ontology module [MWO](https://git.rwth-aachen.de/nfdi-matwerk/ta-oms/mwo), etc.
Aligning with [IAO](https://github.com/information-artifact-ontology/IAO) and [SCHEMA](https://schema.org/), NFDIcore focuses on describing 3 main concepts:
1. Digital Information Artifacts (nfdicore:Resource), e.g. data sets, data portals, publications, services, software, etc.
2. Independent Continuants that act autonomously (nfdicore:Agent), e.g. organizations and persons
3. Planned processes and events, e.g. nfdicore:Project, nfdicore:Contributing, nfdicore:Event.
Current development is managed via [GitHub](https://github.com/ISE-FIZKarlsruhe/nfdicore). Feel free to give feedback, contribute, or raise issues.
### RESOURCES
Within NFDIcore, resources encompass a wide range of digital creative works, including datasets, collections, and metadata, as well as offered products and services such as data portals, data curation, and data digitization. These resources are categorized as information content entities (IAO_0000030), derived from material entities (BFO_0000040).
Each information content entity may establish "is about" (IAO_0000136) object relations, linking it to other material entities or information content entities that define its subject matter. In NFDIcore, the "is about" property is expanded to offer more detailed semantics and a comprehensive overview of the relationships between resources and material entities.

Apart from relations to information content entities and material entities, resources within NFDIcore can also be described using specific qualities (BFO_0000019). For instance, resources can be associated with academic disciplines (nfdicore:AcademicDiscipline) they belong to or a degree of semantic expressivity the resources hold, allowing for a more nuanced understanding of their context and relevance. For this, property "has quality" (RO_0000086) is extended with more granular nfdicore properties.

Resources within NFDIcore engage in diverse relationships with agents, facilitated by various properties such as nfdicore:contributor, nfdicore:publisher, and nfdicore:contactPoint. While these properties enable direct connections between agents and resources, they may lack some expressivity. In scenarios requiring more detailed semantics to describe the relationship between an agent and a resource, the modeling proposed by BFO can be employed. To maintain consistency, we establish nfdicore properties like nfdicore:publisher as shortcuts using SWRL rules.

### AGENTS
Likewise, in NFDIcore, the concept of Agents extends to both organizations and persons, serving as independent continuants within BFO ontology. Agents are essential for management of research data resources, and include entities such as research institutions, consortia, universities, companies, and individual researchers or data scientists.
Within NFDIcore, agents can be directly linked to resources via different relations; may participate in different processes (BFO_0000015) and be associated with diverse roles (BFO_0000023), e.g. nfdicore:PublisherRole, nfdicore:ContributorRole, etc. within the processes. Moreover, agents engage in diverse relationships with other agents, e.g. nfdicore:member, nfdicore:partnerOrganization, etc. For consistency's sake, we streamline NFDIcore properties like nfdicore:contactPoint and nfdicore:fundingOrganization by creating shortcuts through SWRL rules.

### PROCESSES AND EVENTS
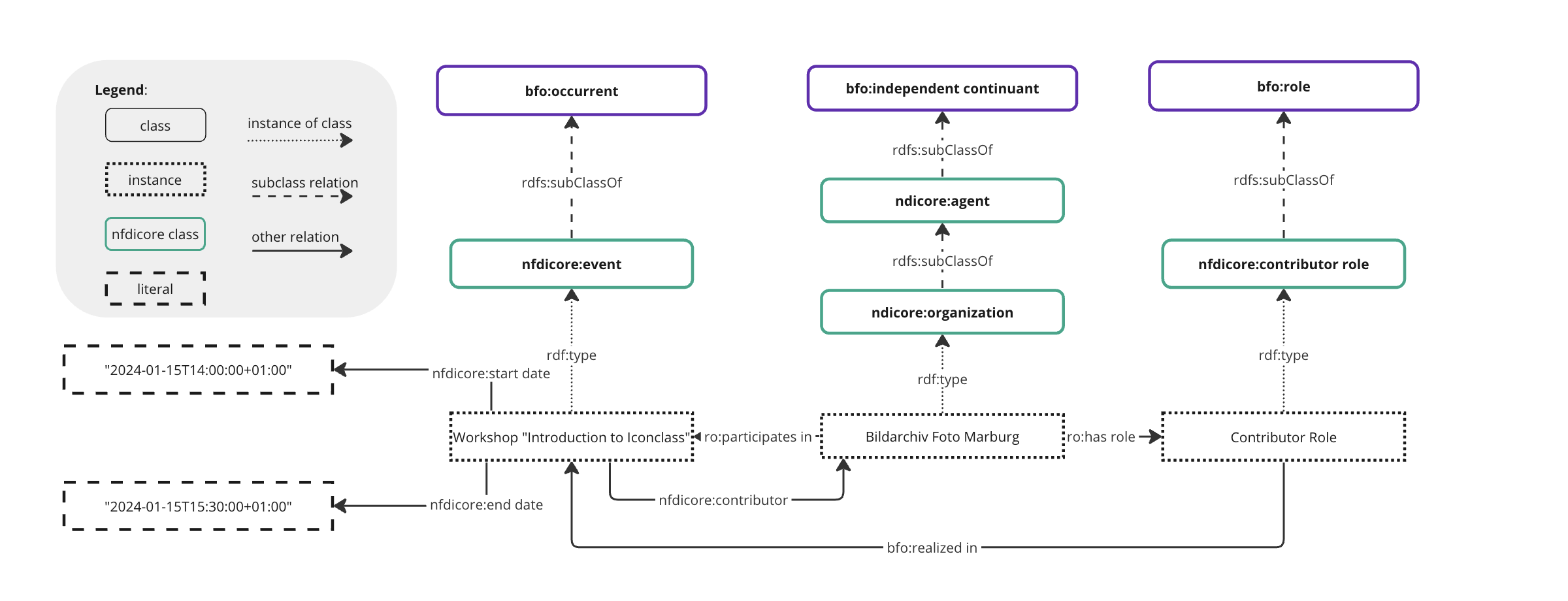
In general, a process (BFO_0000015) can encompass subordinate processes and may involve instances marked by defined start and end times. Within NFDIcore, a planned process (OBI_0000011) commonly serves to establish connections between agents and information content entities (IAO_0000030), defining the roles (BFO_0000023) of agents with respect to the involved information content entities.
The nfdicore:Event is associated with temporal entities that transpire over time, commonly marked by specific incidents or occurrences. The nfdicore:Event, classified as an occurrent (BFO_0000003), serves as a representation for various happenings such as conferences, workshops, or activities like "the 37th German Congress for Art History" or "Workshop "Introduction to Iconclass"". Events are characterized by their start and end times and can be connected to agents involved in the events.

NFDIcore: Overview back to ToC
This ontology has the following classes and properties.
Classes
Object Properties
Data Properties
Annotation Properties
SWRL Rules
Cross-reference for NFDIcore classes, object properties and data properties back to ToC
This section provides details for each class and property defined by NFDIcore.
Classes
G A Z 00000448c back to ToC or Class ToC
IRI: http://purl.obolibrary.org/obo/GAZ_00000448
-
is equivalent to
-
place c
IRI: https://nfdi.fiz-karlsruhe.de/ontology/MIME-Type
-
Is defined by
-
https://nfdi.fiz-karlsruhe.de/ontology/2.0.0
-
Example
-
https://www.iana.org/assignments/media-types/application/dicom, https://www.iana.org/assignments/media-types/video/mp4, https://www.iana.org/assignments/media-types/text/n3
-
has super-classes
-
media type c
participation & collaborationc back to ToC or Class ToC
IRI: https://nfdi.fiz-karlsruhe.de/ontology/Participation&Collaboration
-
Is defined by
-
https://nfdi.fiz-karlsruhe.de/ontology/2.0.0
-
Example
-
Forum for Data Standards and Data Quality, Expert Forum for sustainable Software Development in NFDI4Culture, Linked Open Data Working Group
-
has super-classes
-
service c
IRI: https://nfdi.fiz-karlsruhe.de/ontology/Resource
-
Is defined by
-
https://nfdi.fiz-karlsruhe.de/ontology/2.0.0
-
has super-classes
-
I A O 0000030 c
-
has sub-classes
-
creative work c, service c
-
is in domain of
-
best practice op, contact point op, contributor op, data set op, export format op, file extension dp, license op, media type op, publisher op, related project op, semantic expressivity op, software op, sparql endpoint op, specification op, standard op, subject area op, technology op
-
is in range of
-
represented collection of op, sparql endpoint op
S W O 0000002c back to ToC or Class ToC
IRI: http://www.ebi.ac.uk/swo/SWO_0000002
-
is equivalent to
-
license c
Object Properties
IRI: http://purl.obolibrary.org/obo/RO_0001015
Annotation Properties
IRI: http://purl.org/dc/terms/abstract
IRI: http://purl.org/dc/terms/bibliographicCitation
IRI: http://purl.org/dc/terms/created
IRI: http://purl.org/dc/terms/creator
IRI: http://www.w3.org/2004/02/skos/core#definition
IRI: http://www.w3.org/2004/02/skos/core#example
IRI: http://rdfs.org/ns/void#feature
IRI: http://purl.org/dc/terms/hasVersion
IRI: http://swrl.stanford.edu/ontologies/3.3/swrla.owl#isRuleEnabled
IRI: http://www.w3.org/2000/01/rdf-schema#label
IRI: http://purl.org/dc/terms/license
IRI: https://nfdi.fiz-karlsruhe.de/ontology/acronym
IRI: http://purl.org/vocab/vann/preferredNamespacePrefix
IRI: http://purl.org/vocab/vann/preferredNamespaceUri
IRI: http://purl.org/ontology/bibo/status
IRI: https://w3id.org/mod#status
-
has super-properties
-
status ap
IRI: http://purl.org/dc/terms/title
SWRL rules
Contact Point of Resourceback to ToC or SWRL ToC
agent c(?) , resource c(?) , contacting c(?) , contact point role c(?) , R O 0000087 op(?,?) , R O 0000056 op(?,?) , R O 0000056 op(?,?) , B F O 0000054 op(?,?) -> contact point of op(?,?)
Contributorback to ToC or SWRL ToC
agent c(?) , resource c(?) , contributing c(?) , contributor role c(?) , R O 0000056 op(?,?) , R O 0000056 op(?,?) , R O 0000087 op(?,?) , B F O 0000054 op(?,?) -> contributor of op(?,?)
agent c(?) , resource c(?) , I A O 0000444 c(?) , publisher role c(?) , R O 0000056 op(?,?) , R O 0000056 op(?,?) , R O 0000087 op(?,?) , B F O 0000054 op(?,?) -> publisher of op(?,?)
Legend back to ToC
c: Classes
op: Object Properties
dp: Data Properties
Changes from last version
Classes
Modified classes
- http://schema.org/CreativeWork
- Deleted: SubClass of https://nfdi.fiz-karlsruhe.de/ontology/Resource
- http://schema.org/Service
- Deleted: SubClass of http://schema.org/Intangible
- https://nfdi.fiz-karlsruhe.de/ontology/AcademicDiscipline
- Added: SubClass of http://purl.obolibrary.org/obo/BFO_0000019
- Added: rdfs:isDefinedBy https://nfdi.fiz-karlsruhe.de/ontology/2.0.0
- Added: "2024-03-26: SB & JW: Following the OMIT Ontology, the academy discilpine is defined as a subclass of bfo:quality (see e.g. http://purl.obolibrary.org/obo/OMIT_0001008)"@en
- Added: rdfs:comment "An academic discipline, a research field or domain of an entity, e.g. a domain of a data portal or a field of study of a person."@en
- Added: "A quality of an entity that specifies the subject area, domain or academic discipline of an entity."@en
- Deleted: rdfs:comment "An academic discipline, a research field or domain of a resource, e.g. a data portal or a field of study of a person."@en
- https://nfdi.fiz-karlsruhe.de/ontology/City
- Added: "A place that refers to a densely populated urban area."@en
- Added: rdfs:isDefinedBy https://nfdi.fiz-karlsruhe.de/ontology/2.0.0
- https://nfdi.fiz-karlsruhe.de/ontology/Collection
- Added: SubClass of http://purl.obolibrary.org/obo/BFO_0000040
- Added: "A material entity that represents a collection of material entities intended to be understood together as a whole."@en
- Added: "A collection of arts displayed at the museum"@en
- Added: rdfs:isDefinedBy https://nfdi.fiz-karlsruhe.de/ontology/2.0.0
- Deleted: SubClass of https://nfdi.fiz-karlsruhe.de/ontology/Resource
- Deleted: "RISM catalogue of musical sources"@en
- https://nfdi.fiz-karlsruhe.de/ontology/Consortium
- Added: rdfs:isDefinedBy https://nfdi.fiz-karlsruhe.de/ontology/2.0.0
- Added: rdfs:comment "A consortium of autonomous organizations collaborating towards a shared goal, operating within the framework of an agreement."@en
- Added: "An organisation that consists of multiple independent groups and individuals, who join together to collaborate on a specific goal."@en
- Deleted: rdfs:comment "NFDI consortia grouped by a discipline based in a science-led process managed by the German Research Foundation (DFG)."@en
- https://nfdi.fiz-karlsruhe.de/ontology/Country
- Added: "A place that refers to a defined geographical area distinguished by its territorial boundaries, governance structure, and sovereignty."@en
- Added: rdfs:isDefinedBy https://nfdi.fiz-karlsruhe.de/ontology/2.0.0
- https://nfdi.fiz-karlsruhe.de/ontology/DataPortal
- Added: rdfs:isDefinedBy https://nfdi.fiz-karlsruhe.de/ontology/2.0.0
- Added: SubClass of https://nfdi.fiz-karlsruhe.de/ontology/Website
- Added: "A website that serves as a centralized platform for accessing, managing, and sharing datasets, information, or resources related to a specific topic, theme, or domain."@en
- Deleted: SubClass of http://schema.org/Service
- https://nfdi.fiz-karlsruhe.de/ontology/Dataset
- Added: "A creative work that refers to a structured collection of data, organized typically for a specific goal such as analysis, research, or reference."@en
- Added: "Fotothek Bibliotheca Hertziana Max-Planck-Institut für Kunstgeschichte 320px static derivates research dataset (https://doi.org/10.17617/3.SVH2BT)"^^xsd:string
- Added: rdfs:comment "Structured information about a resource provided by an organization or a person."@en
- Added: rdfs:isDefinedBy https://nfdi.fiz-karlsruhe.de/ontology/2.0.0
- Added: SubClass of https://nfdi.fiz-karlsruhe.de/ontology/CreativeWork
- Added: "2024-04-10. Sasha Bruns: nfdicore:dataset and ioa:data set are not equivalent, due to their differing conceptualizations of what constitutes a iao:data item, which is a superclass of iao:data set. In the nfdicore ontology, a dataset may not necessarily align perfectly with the definition of a data item, since this definition implies a level of accuracy that may not always apply to datasets in their entirety. While a nfdicore:dataset may contain data items, it doesn't necessarily qualify as a data item itself under the strict definition provided by ioa:dataset. This differentiation helps us avoid ambiguity and ensures that our modeling aligns with the intended semantics."@en
- Deleted: rdfs:comment "A dataset is associated with a structured information about a resource."@en
- Deleted: SubClass of http://schema.org/CreativeWork
- https://nfdi.fiz-karlsruhe.de/ontology/FederalState
- Added: rdfs:isDefinedBy https://nfdi.fiz-karlsruhe.de/ontology/2.0.0
- Added: "A place that refers to a geographical territory forming part of a country."@en
- https://nfdi.fiz-karlsruhe.de/ontology/License
- Added: SubClass of http://purl.obolibrary.org/obo/IAO_0000030
- Added: rdfs:isDefinedBy https://nfdi.fiz-karlsruhe.de/ontology/2.0.0
- Added: EquivalentClasses EquivalentClasses(<http://www.ebi.ac.uk/swo/SWO_0000002> <https://nfdi.fiz-karlsruhe.de/ontology/License>)
- Added: "An information content entity that refers to a legal instrument (usually by way of contract law, with or without printed material) governing the use or redistribution of the resource containing the licence."@en
- https://nfdi.fiz-karlsruhe.de/ontology/MIME-Type
- Added: "A media type that serves as a standardized identifier for specifying the nature and format of data."@en
- Added: rdfs:isDefinedBy https://nfdi.fiz-karlsruhe.de/ontology/2.0.0
- https://nfdi.fiz-karlsruhe.de/ontology/MediaType
- Added: SubClass of http://purl.obolibrary.org/obo/IAO_0000033
- Added: "A directive information entity that describes a media type a bearer has."@en
- Added: rdfs:isDefinedBy https://nfdi.fiz-karlsruhe.de/ontology/2.0.0
- https://nfdi.fiz-karlsruhe.de/ontology/Organization
- Added: "An agent that refers to a group of individuals, which structures and coordinates the activities of individuals or groups toward achieving common goal within a defined framework."@en
- Added: "University Library in Leipzig, Museums of City Cologne"^^xsd:string
- Added: rdfs:isDefinedBy https://nfdi.fiz-karlsruhe.de/ontology/2.0.0
- Added: SubClass of https://nfdi.fiz-karlsruhe.de/ontology/Agent
- Deleted: "Univerity Library in Leipzig, Museums of City Cologne"^^xsd:string
- https://nfdi.fiz-karlsruhe.de/ontology/Person
- Added: "An agent that represents a single human individual."@en
- Added: SubClass of https://nfdi.fiz-karlsruhe.de/ontology/Agent
- Added: "2024-03-24. Sasha Bruns - the class is not mapped to NCBITaxon_9606 (homo sapiens) due to different scope of the ontologies. \"Person\" in nfdicore represents entities with specific roles, responsibilities, and attributes within an organization, and is not limited to its biological characteristics."@en
- Added: rdfs:isDefinedBy https://nfdi.fiz-karlsruhe.de/ontology/2.0.0
- https://nfdi.fiz-karlsruhe.de/ontology/Place
- Added: "A site that refers to geographical locations, such as cities, countries, landmarks, and natural environments."@en
- Added: rdfs:isDefinedBy https://nfdi.fiz-karlsruhe.de/ontology/2.0.0
- Added: EquivalentClasses EquivalentClasses(<http://purl.obolibrary.org/obo/GAZ_00000448> <https://nfdi.fiz-karlsruhe.de/ontology/Place>)
- Added: SubClass of http://purl.obolibrary.org/obo/BFO_0000029
- https://nfdi.fiz-karlsruhe.de/ontology/ProgrammingLanguage
- Added: rdfs:isDefinedBy https://nfdi.fiz-karlsruhe.de/ontology/2.0.0
- Added: "A technological means that is used for implementing software."@en
- Added: EquivalentClasses EquivalentClasses(<http://purl.obolibrary.org/obo/IAO_0000025> <https://nfdi.fiz-karlsruhe.de/ontology/ProgrammingLanguage>)
- https://nfdi.fiz-karlsruhe.de/ontology/Project
- Added: "A planned process of a scientific or business endeavor that aims to conclude an investigation or to answer a research question."@en
- Added: SubClass of http://purl.obolibrary.org/obo/OBI_0000011
- Added: rdfs:isDefinedBy https://nfdi.fiz-karlsruhe.de/ontology/2.0.0
- https://nfdi.fiz-karlsruhe.de/ontology/Publication
- Added: EquivalentClasses EquivalentClasses(<http://purl.obolibrary.org/obo/IAO_0000311> <https://nfdi.fiz-karlsruhe.de/ontology/Publication>)
- Added: rdfs:isDefinedBy https://nfdi.fiz-karlsruhe.de/ontology/2.0.0
- Added: "A creative work that is the output of a publishing process."@en
- Added: SubClass of https://nfdi.fiz-karlsruhe.de/ontology/CreativeWork
- Deleted: SubClass of http://schema.org/CreativeWork
- https://nfdi.fiz-karlsruhe.de/ontology/Resource
- Added: rdfs:comment "The most generic kind of a resource and may be associated with any kind of digital creative work, e.g. datasets, collections, metadata; offered products and services, e.g. data portals, data curation, data digitization."@en
- Added: "2024-03-25 - Sasha Bruns:
This class is useful in nfdicore to provide a unified and structured representation of the diverse range of resources that contribute to the NFDI infrastructure. IMO, it helps to emphasize the scope of resources that can be contributed to the NFDI compared to all information content entites in IAO."@en
- Added: rdfs:isDefinedBy https://nfdi.fiz-karlsruhe.de/ontology/2.0.0
- Added: "An information content entity that refers to digital creative works and services, and is utilized to organize the resources of NFDI."@en
- Added: SubClass of http://purl.obolibrary.org/obo/IAO_0000030
- Deleted: rdfs:comment "The most generic kind of a resource and may be associated with any kind of creative work, e.g. datasets, books, movies, photographs; offered products and services, e.g. data portals, data curation, data digitization; and intangible things, e.g. subjects of creative works, topics of events, offers, a list of enumerations."@en
- https://nfdi.fiz-karlsruhe.de/ontology/SemanticExpressivity
- Added: SubClass of http://purl.obolibrary.org/obo/BFO_0000019
- Added: rdfs:isDefinedBy https://nfdi.fiz-karlsruhe.de/ontology/2.0.0
- Added: "A quality of a resource that defines the degree of expressivity in the semantic representation of a resource."@en
- Added: rdfs:comment "The class represents the degree of expressivity in the semantic representation of a resource, such as an ontology, taxonomy, or glossary. It specifies the extent to which the resource captures and conveys the meaning, relationships, and semantics of concepts within a knowledge domain."@en
- Deleted: rdfs:comment "An entity that identifies the level of the semantic expressivity of a resource. Five instances are now included in nfdicore."@en
- https://nfdi.fiz-karlsruhe.de/ontology/Service
- Added: EquivalentClasses EquivalentClasses(<https://nfdi.fiz-karlsruhe.de/ontology/Service> ObjectIntersectionOf(<http://purl.obolibrary.org/obo/IAO_0000030> <http://schema.org/Service>))
- Added: SubClass of https://nfdi.fiz-karlsruhe.de/ontology/Resource
- Added: rdfs:isDefinedBy https://nfdi.fiz-karlsruhe.de/ontology/2.0.0
- Added: "An information content entity that refers to offerings provided by individuals or organizations to facilitate and contribute to the specific goals."@en
- Added: rdfs:comment "Services are resources offered by organizations or people to support and contribute to the predefined goals of a project. Services may encompass a diverse range of contributions such as data curation, specialized expertise, skill and various other forms of support."@en
- Deleted: SubClass of http://schema.org/Service
- Deleted: rdfs:comment "A service, expertise or skill provided by an organization or a person."@en
- https://nfdi.fiz-karlsruhe.de/ontology/Software
- Added: EquivalentClasses EquivalentClasses(<http://purl.obolibrary.org/obo/IAO_0000010> <https://nfdi.fiz-karlsruhe.de/ontology/Software>)
- Added: rdfs:isDefinedBy https://nfdi.fiz-karlsruhe.de/ontology/2.0.0
- Added: SubClass of https://nfdi.fiz-karlsruhe.de/ontology/CreativeWork
- Added: "A creative work that comprises a set of instructions, programs, or algorithms designed to perform specific tasks or functions on a computer or other electronic devices."@en
- Deleted: SubClass of https://nfdi.fiz-karlsruhe.de/ontology/Resource
- https://nfdi.fiz-karlsruhe.de/ontology/Specification
- Added: rdfs:isDefinedBy https://nfdi.fiz-karlsruhe.de/ontology/2.0.0
- Added: "Guidelines, technical specifications, design specifications"@en
- Added: "A creative work that defines the requirements, characteristics, or standards for the design, implementation, or operation of a system, product, or process."@en
- Added: "2024-03-24. Sasha Bruns: specifications have dual nature - they are both directive information entities guiding actions (plan specification) and digital intellectual resources providing relevant information and guidelines (creative work)."@en
- Deleted: "RDF, SPARQL, Federation"^^xsd:string
- Deleted: SubClass of http://schema.org/Product
- https://nfdi.fiz-karlsruhe.de/ontology/Standard
- Added: "A specification that establishes a set of guidelines, criteria, or norms recognized and adopted by internationational community."@en
- Added: rdfs:isDefinedBy https://nfdi.fiz-karlsruhe.de/ontology/2.0.0
- https://nfdi.fiz-karlsruhe.de/ontology/TechnologicalMeans
- Added: SubClass of http://purl.obolibrary.org/obo/IAO_0000104
- Added: rdfs:isDefinedBy https://nfdi.fiz-karlsruhe.de/ontology/2.0.0
- Added: "A plan specification that refers to technology employed for the creation, management, utilization, or control of a resource."@en
- https://nfdi.fiz-karlsruhe.de/ontology/Website
- Added: "A creative work that represents a collection of interconnected web pages, multimedia content, and digital resources accessible via the World Wide Web."@en
- Added: rdfs:isDefinedBy https://nfdi.fiz-karlsruhe.de/ontology/2.0.0
- Added: SubClass of https://nfdi.fiz-karlsruhe.de/ontology/CreativeWork
- Deleted: SubClass of https://nfdi.fiz-karlsruhe.de/ontology/Resource
Added classes
Deleted classes
Object Properties
Modified object properties
- https://nfdi.fiz-karlsruhe.de/ontology/bestPractice
- Added: rdfs:comment "The property is a relationship between a resource and the specified best practice."@en
- Added: rdfs:isDefinedBy https://nfdi.fiz-karlsruhe.de/ontology/2.0.0
- Added: SubProperty of http://purl.obolibrary.org/obo/IAO_0000136
- Deleted: rdfs:comment "The property is a relationship between a resource and the best practice."@en
- https://nfdi.fiz-karlsruhe.de/ontology/bestPracticeOf
- Added: "2024-04-09. Sasha Bruns: Following e.g. the Software Ontology (SWO), relations between two ICE are categorized under the overarching property \"is about.\" Consequently, inverse properties become subproperties of a single superproperty (see e.g. swo:is_license_for and swo:has_license)."@en
- Added: rdfs:isDefinedBy https://nfdi.fiz-karlsruhe.de/ontology/2.0.0
- Added: SubProperty of http://purl.obolibrary.org/obo/IAO_0000136
- Added: rdfs:comment "inverse of property \"best practice\""@en
- https://nfdi.fiz-karlsruhe.de/ontology/contactPoint
- Added: rdfs:isDefinedBy https://nfdi.fiz-karlsruhe.de/ontology/2.0.0
- Added: domain Union of (https://nfdi.fiz-karlsruhe.de/ontology/Project, https://nfdi.fiz-karlsruhe.de/ontology/Resource)
- Added: Range https://nfdi.fiz-karlsruhe.de/ontology/Agent
- Deleted: domain https://nfdi.fiz-karlsruhe.de/ontology/Resource
- Deleted: Range Union of (https://nfdi.fiz-karlsruhe.de/ontology/Organization, https://nfdi.fiz-karlsruhe.de/ontology/Person)
- https://nfdi.fiz-karlsruhe.de/ontology/contactPointOf
- Added: rdfs:comment "inverse of property \"contact point\""@en
- Added: rdfs:isDefinedBy https://nfdi.fiz-karlsruhe.de/ontology/2.0.0
- https://nfdi.fiz-karlsruhe.de/ontology/contributor
- Added: rdfs:isDefinedBy https://nfdi.fiz-karlsruhe.de/ontology/2.0.0
- Added: Range https://nfdi.fiz-karlsruhe.de/ontology/Agent
- Deleted: Range Union of (https://nfdi.fiz-karlsruhe.de/ontology/Organization, https://nfdi.fiz-karlsruhe.de/ontology/Person)
- https://nfdi.fiz-karlsruhe.de/ontology/contributorOf
- Added: rdfs:comment "inverse of property \"contributor\""@en
- Added: rdfs:label "contributor of"@en
- Added: rdfs:isDefinedBy https://nfdi.fiz-karlsruhe.de/ontology/2.0.0
- https://nfdi.fiz-karlsruhe.de/ontology/country
- Added: SubProperty of http://purl.obolibrary.org/obo/BFO_0000050
- Added: rdfs:isDefinedBy https://nfdi.fiz-karlsruhe.de/ontology/2.0.0
- https://nfdi.fiz-karlsruhe.de/ontology/countryOf
- Added: rdfs:isDefinedBy https://nfdi.fiz-karlsruhe.de/ontology/2.0.0
- Added: rdfs:comment "inverse of property \"country\""@en
- Added: SubProperty of https://nfdi.fiz-karlsruhe.de/ontology/part
- https://nfdi.fiz-karlsruhe.de/ontology/exportFormat
- Added: rdfs:isDefinedBy https://nfdi.fiz-karlsruhe.de/ontology/2.0.0
- Added: SubProperty of http://purl.obolibrary.org/obo/IAO_0000136
- https://nfdi.fiz-karlsruhe.de/ontology/exportFormatOf
- Added: SubProperty of http://purl.obolibrary.org/obo/IAO_0000136
- Added: rdfs:isDefinedBy https://nfdi.fiz-karlsruhe.de/ontology/2.0.0
- Added: rdfs:comment "inverse of property \"export format\""@en
- Added: "2024-04-09. Sasha Bruns: Following e.g. the Software Ontology (SWO), relations between two ICE are categorized under the overarching property \"is about.\" Consequently, inverse properties become subproperties of a single superproperty (see e.g. swo:is_license_for and swo:has_license)."@en
- https://nfdi.fiz-karlsruhe.de/ontology/federalState
- Added: SubProperty of https://nfdi.fiz-karlsruhe.de/ontology/part
- Added: rdfs:isDefinedBy https://nfdi.fiz-karlsruhe.de/ontology/2.0.0
- https://nfdi.fiz-karlsruhe.de/ontology/federalStateOf
- Added: rdfs:comment "inverse of property \"federal state\""@en
- Added: SubProperty of https://nfdi.fiz-karlsruhe.de/ontology/partOf
- Added: rdfs:isDefinedBy https://nfdi.fiz-karlsruhe.de/ontology/2.0.0
- https://nfdi.fiz-karlsruhe.de/ontology/fundingOrganization
- Added: domain https://nfdi.fiz-karlsruhe.de/ontology/Project
- Added: rdfs:isDefinedBy https://nfdi.fiz-karlsruhe.de/ontology/2.0.0
- Added: rdfs:comment "The property relates a project to the organization that provided funding for it."@en
- Deleted: rdfs:comment "The property relates a resource or a project to the organization that provided funding for it."@en
- Deleted: domain Union of (https://nfdi.fiz-karlsruhe.de/ontology/Project, https://nfdi.fiz-karlsruhe.de/ontology/Resource)
- Deleted: SubProperty of https://nfdi.fiz-karlsruhe.de/ontology/funder
- https://nfdi.fiz-karlsruhe.de/ontology/fundingOrganizationOf
- Added: rdfs:isDefinedBy https://nfdi.fiz-karlsruhe.de/ontology/2.0.0
- Added: Range https://nfdi.fiz-karlsruhe.de/ontology/Project
- Added: rdfs:comment "inverse of property \"funding organization\""@en
- Added: domain https://nfdi.fiz-karlsruhe.de/ontology/Organization
- Deleted: SubProperty of https://nfdi.fiz-karlsruhe.de/ontology/funderOf
- https://nfdi.fiz-karlsruhe.de/ontology/license
- Added: rdfs:isDefinedBy https://nfdi.fiz-karlsruhe.de/ontology/2.0.0
- Added: SubProperty of http://purl.obolibrary.org/obo/IAO_0000136
- https://nfdi.fiz-karlsruhe.de/ontology/licenseOf
- Added: rdfs:comment "inverse of property \"license\""@en
- Added: SubProperty of http://purl.obolibrary.org/obo/IAO_0000136
- Added: rdfs:isDefinedBy https://nfdi.fiz-karlsruhe.de/ontology/2.0.0
- https://nfdi.fiz-karlsruhe.de/ontology/location
- Added: rdfs:isDefinedBy https://nfdi.fiz-karlsruhe.de/ontology/2.0.0
- https://nfdi.fiz-karlsruhe.de/ontology/locationOf
- Added: rdfs:comment "inverse of property \"location\""@en
- Added: EquivalentObjectProperties EquivalentObjectProperties(<http://purl.obolibrary.org/obo/RO_0001015> <https://nfdi.fiz-karlsruhe.de/ontology/locationOf>)
- Added: rdfs:isDefinedBy https://nfdi.fiz-karlsruhe.de/ontology/2.0.0
- https://nfdi.fiz-karlsruhe.de/ontology/mediaType
- Added: SubProperty of http://purl.obolibrary.org/obo/IAO_0000136
- Added: rdfs:isDefinedBy https://nfdi.fiz-karlsruhe.de/ontology/2.0.0
- https://nfdi.fiz-karlsruhe.de/ontology/mediaTypeOf
- Added: rdfs:comment "inverse of property \"media type\""@en
- Added: rdfs:isDefinedBy https://nfdi.fiz-karlsruhe.de/ontology/2.0.0
- Added: SubProperty of http://purl.obolibrary.org/obo/IAO_0000136
- Added: "2024-04-09. Sasha Bruns: Following e.g. the Software Ontology (SWO), relations between two ICE are categorized under the overarching property \"is about.\" Consequently, inverse properties become subproperties of a single superproperty (see e.g. swo:is_license_for and swo:has_license)."@en
- https://nfdi.fiz-karlsruhe.de/ontology/parentOrganization
- Added: rdfs:isDefinedBy https://nfdi.fiz-karlsruhe.de/ontology/2.0.0
- Deleted: Range https://nfdi.fiz-karlsruhe.de/ontology/Organization
- Deleted: domain https://nfdi.fiz-karlsruhe.de/ontology/Organization
- https://nfdi.fiz-karlsruhe.de/ontology/partnerOrganization
- Added: rdfs:isDefinedBy https://nfdi.fiz-karlsruhe.de/ontology/2.0.0
- Deleted: domain https://nfdi.fiz-karlsruhe.de/ontology/Organization
- Deleted: Range https://nfdi.fiz-karlsruhe.de/ontology/Organization
- https://nfdi.fiz-karlsruhe.de/ontology/programmingLanguage
- Added: rdfs:isDefinedBy https://nfdi.fiz-karlsruhe.de/ontology/2.0.0
- Added: SubProperty of http://www.ebi.ac.uk/swo/SWO_0000741
- Added: SubProperty of http://purl.obolibrary.org/obo/IAO_0000136
- https://nfdi.fiz-karlsruhe.de/ontology/programmingLanguageOf
- Added: rdfs:isDefinedBy https://nfdi.fiz-karlsruhe.de/ontology/2.0.0
- Added: rdfs:comment "inverse of property \"programming language\""@en
- https://nfdi.fiz-karlsruhe.de/ontology/publisher
- Added: Range https://nfdi.fiz-karlsruhe.de/ontology/Agent
- Added: rdfs:isDefinedBy https://nfdi.fiz-karlsruhe.de/ontology/2.0.0
- Deleted: Range Union of (https://nfdi.fiz-karlsruhe.de/ontology/Organization, https://nfdi.fiz-karlsruhe.de/ontology/Person)
- https://nfdi.fiz-karlsruhe.de/ontology/publisherOf
- Added: rdfs:comment "inverse of property \"publisher\""@en
- Added: rdfs:isDefinedBy https://nfdi.fiz-karlsruhe.de/ontology/2.0.0
- https://nfdi.fiz-karlsruhe.de/ontology/relatedProject
- Added: rdfs:isDefinedBy https://nfdi.fiz-karlsruhe.de/ontology/2.0.0
- https://nfdi.fiz-karlsruhe.de/ontology/representedCollection
- Added: rdfs:isDefinedBy https://nfdi.fiz-karlsruhe.de/ontology/2.0.0
- Added: SubProperty of http://purl.obolibrary.org/obo/IAO_0000219
- https://nfdi.fiz-karlsruhe.de/ontology/representedCollectionOf
- Added: rdfs:comment "inverse of property \"represented collection\""@en
- Added: rdfs:isDefinedBy https://nfdi.fiz-karlsruhe.de/ontology/2.0.0
- Added: Range https://nfdi.fiz-karlsruhe.de/ontology/Resource
- Added: SubProperty of http://purl.obolibrary.org/obo/IAO_0000235
- Added: domain https://nfdi.fiz-karlsruhe.de/ontology/Collection
- https://nfdi.fiz-karlsruhe.de/ontology/semanticExpressivity
- Added: SubProperty of http://purl.obolibrary.org/obo/RO_0000086
- Added: rdfs:isDefinedBy https://nfdi.fiz-karlsruhe.de/ontology/2.0.0
- https://nfdi.fiz-karlsruhe.de/ontology/semanticExpressivityOf
- Added: SubProperty of http://purl.obolibrary.org/obo/RO_0000080
- Added: rdfs:isDefinedBy https://nfdi.fiz-karlsruhe.de/ontology/2.0.0
- Added: rdfs:comment "inverse of property \"semantic expressivity\""@en
- https://nfdi.fiz-karlsruhe.de/ontology/software
- Added: SubProperty of http://purl.obolibrary.org/obo/IAO_0000136
- Added: rdfs:isDefinedBy https://nfdi.fiz-karlsruhe.de/ontology/2.0.0
- https://nfdi.fiz-karlsruhe.de/ontology/softwareOf
- Added: SubProperty of http://purl.obolibrary.org/obo/IAO_0000136
- Added: rdfs:isDefinedBy https://nfdi.fiz-karlsruhe.de/ontology/2.0.0
- Added: rdfs:comment "inverse of property \"sofware\""@en
- Added: "2024-04-09. Sasha Bruns: Following e.g. the Software Ontology (SWO), relations between two ICE are categorized under the overarching property \"is about.\" Consequently, inverse properties become subproperties of a single superproperty (see e.g. swo:is_license_for and swo:has_license)."@en
- https://nfdi.fiz-karlsruhe.de/ontology/sparqlEndpoint
- Added: rdfs:isDefinedBy https://nfdi.fiz-karlsruhe.de/ontology/2.0.0
- Added: SubProperty of http://purl.obolibrary.org/obo/IAO_0000136
- https://nfdi.fiz-karlsruhe.de/ontology/sparqlEndpointOf
- Added: rdfs:isDefinedBy https://nfdi.fiz-karlsruhe.de/ontology/2.0.0
- Added: rdfs:comment "inverse of property \"sparql endpoint\""@en
- Added: SubProperty of http://purl.obolibrary.org/obo/IAO_0000136
- Added: "2024-04-09. Sasha Bruns: Following e.g. the Software Ontology (SWO), relations between two ICE are categorized under the overarching property \"is about.\" Consequently, inverse properties become subproperties of a single superproperty (see e.g. swo:is_license_for and swo:has_license)."@en
- https://nfdi.fiz-karlsruhe.de/ontology/specification
- Added: SubProperty of http://purl.obolibrary.org/obo/IAO_0000136
- Added: rdfs:isDefinedBy https://nfdi.fiz-karlsruhe.de/ontology/2.0.0
- https://nfdi.fiz-karlsruhe.de/ontology/specificationOf
- Added: rdfs:isDefinedBy https://nfdi.fiz-karlsruhe.de/ontology/2.0.0
- Added: rdfs:comment "inverse of property \"specification\""@en
- Added: "2024-04-09. Sasha Bruns: Following e.g. the Software Ontology (SWO), relations between two ICE are categorized under the overarching property \"is about.\" Consequently, inverse properties become subproperties of a single superproperty (see e.g. swo:is_license_for and swo:has_license)."@en
- Added: SubProperty of http://purl.obolibrary.org/obo/IAO_0000136
- https://nfdi.fiz-karlsruhe.de/ontology/standard
- Added: rdfs:isDefinedBy https://nfdi.fiz-karlsruhe.de/ontology/2.0.0
- Added: SubProperty of http://purl.obolibrary.org/obo/IAO_0000136
- https://nfdi.fiz-karlsruhe.de/ontology/standardOf
- Added: SubProperty of http://purl.obolibrary.org/obo/IAO_0000136
- Added: "2024-04-09. Sasha Bruns: Following e.g. the Software Ontology (SWO), relations between two ICE are categorized under the overarching property \"is about.\" Consequently, inverse properties become subproperties of a single superproperty (see e.g. swo:is_license_for and swo:has_license)."@en
- Added: rdfs:comment "inverse of property \"standard\""@en
- Added: rdfs:isDefinedBy https://nfdi.fiz-karlsruhe.de/ontology/2.0.0
- https://nfdi.fiz-karlsruhe.de/ontology/subjectArea
- Added: rdfs:comment "The property establishes a connection between a resource, an agent, or a project, and the academic discipline, subject area, or domain within which they operate."@en
- Added: "to check for BFO superproperty"^^xsd:string
- Added: domain Union of (https://nfdi.fiz-karlsruhe.de/ontology/Agent, https://nfdi.fiz-karlsruhe.de/ontology/Project, https://nfdi.fiz-karlsruhe.de/ontology/Resource)
- Added: rdfs:isDefinedBy https://nfdi.fiz-karlsruhe.de/ontology/2.0.0
- Added: SubProperty of http://purl.obolibrary.org/obo/RO_0000086
- Deleted: rdfs:comment "The property is a relationship between a resource and its academic discipline, subject area or domain."@en
- Deleted: domain Union of (https://nfdi.fiz-karlsruhe.de/ontology/Person, https://nfdi.fiz-karlsruhe.de/ontology/Resource)
- https://nfdi.fiz-karlsruhe.de/ontology/subjectAreaOf
- Added: rdfs:comment "inverse of property \"subject area\""@en
- Added: rdfs:isDefinedBy https://nfdi.fiz-karlsruhe.de/ontology/2.0.0
- Added: SubProperty of http://purl.obolibrary.org/obo/RO_0000080
- https://nfdi.fiz-karlsruhe.de/ontology/subsidiaryOrganization
- Added: rdfs:isDefinedBy https://nfdi.fiz-karlsruhe.de/ontology/2.0.0
- Added: rdfs:comment "inverse of \"parent organization\""@en
- https://nfdi.fiz-karlsruhe.de/ontology/technology
- Added: SubProperty of http://purl.obolibrary.org/obo/IAO_0000136
- Added: rdfs:isDefinedBy https://nfdi.fiz-karlsruhe.de/ontology/2.0.0
- https://nfdi.fiz-karlsruhe.de/ontology/technologyOf
- Added: SubProperty of http://purl.obolibrary.org/obo/IAO_0000136
- Added: "2024-04-09. Sasha Bruns: Following e.g. the Software Ontology (SWO), relations between two ICE are categorized under the overarching property \"is about.\" Consequently, inverse properties become subproperties of a single superproperty (see e.g. swo:is_license_for and swo:has_license)."@en
- Added: rdfs:comment "inverse of property \"technology\""@en
- Added: rdfs:isDefinedBy https://nfdi.fiz-karlsruhe.de/ontology/2.0.0
Added object properties
Deleted object properties
Data Properties
Modified data properties
Added data properties
Deleted data properties
Acknowledgments back to ToC
The authors would like to thank Silvio Peroni for developing LODE, a Live OWL Documentation Environment, which is used for representing the Cross Referencing Section of this document and Daniel Garijo for developing Widoco, the program used to create the template used in this documentation.